
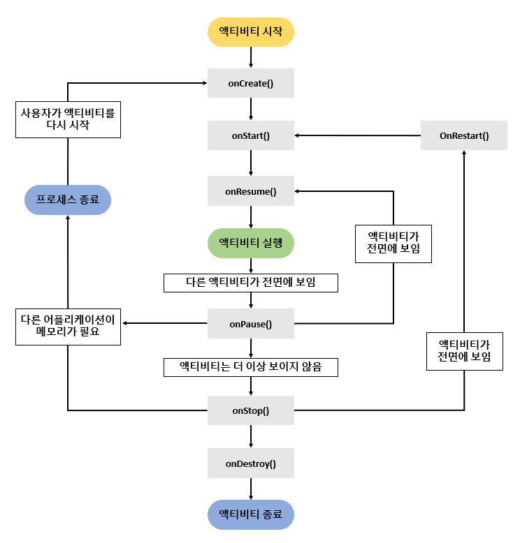
액티비티는 상태 변화(시스템이 액티비티를 생성, 중단, 다시 시작, 종료 등)를 알아차릴 수 있는 여러 콜백을 제공한다.
onCreate()
시스템이 액티비티를 생성할 때 호출되는 것으로 필수적으로 구현해야한다.
onStart()
액티비티가 화면에 보이기 직전에 호출되는 메소드이다.
onResume()
액티비티가 화면상에 보여지게 되면서 사용자로부터 어떠한 동작도 받지 않았을 때 호출된다.
방해되는 이벤트(ex. 전화, 다른 액티비티로 이동, 기기화면이 꺼짐)가 발생하면 액티비티는 onPause()를 호출한다.
onPause()
사용자가 해당 액티비티를 다른 액티비티로 전환 시킬 때 보내는 첫번째 신호이다.
액티비티가 포그라운드에 있지 않게 되었다는 것을 나타낸다.(사용자가 멀티 윈도우 모드에 있을 경우는 예외)
onStop()
액티비티가 더 이상 사용자에게 보이지 않을 때 호출되는 메소드이다. 새로 시작된 액티비티가 화면 전체를 차지할 경우게 적용된다. 이때 CPU를 비교적 많이 소모하는 종료 작업을 실행해야한다.
다른 액티비티로 전환 시 스택에 다른 액티비티가 쌓여 가려지게 되면 호출된다.
onDestroy()
액티비티가 소멸되기 전에 호출된다.
1. (사용자가 액티비티를 완전히 닫거나 액티비티에서 finish가 호출되어) 액티비티가 종료되는 경우에 호출
2. 구성변경(기기회전, 멀티 윈도우 모드)로 인해 시스템이 일시적으로 액티비티를 소멸시키는 경우에 호출
'Android' 카테고리의 다른 글
| FloatingActionButton 구현 (0) | 2021.03.13 |
|---|---|
| 당겨서 새로고침 기능 추가하기 (0) | 2021.01.23 |
| 안드로이드 4대 컴포넌트 (0) | 2021.01.20 |
| Toolbar 검색버튼 만들기 (0) | 2021.01.15 |
| Retrofit2 + Okhttp3 (0) | 2021.01.12 |